Hola, soy Draomar Chavez

Administrador de Empresas Key Account Manager

Nombre: Draomar Chavez Palmera

Estudio: Administrador de Empresas

Postgrado: Desarrollo de Software

Email: draomar@intellexai.com

Teléfono: 3116654875

Skills

Análisis de Datos
Gestión de Proyectos
Negociación
Gestión de Cuentas Clave
Desarrollo de Relaciones Comerciales
Resolución de Problemas
SOBRE MI

Me especializo en la gestión estratégica de relaciones comerciales y el desarrollo de soluciones personalizadas para satisfacer las necesidades de los clientes. Mi enfoque se centra en maximizar el valor del cliente y fomentar relaciones sólidas a largo plazo. Con un historial probado de logros en la industria, estoy comprometido con la excelencia en el servicio y la entrega de resultados excepcionales.

Soy un Key Account Manager con más de 3 años de experiencia en la gestión de relaciones comerciales y el desarrollo de soluciones personalizadas para clientes de alto valor. Mi enfoque se basa en identificar oportunidades de crecimiento, optimizar procesos y asegurar la satisfacción del cliente. He gestionado cuentas en sectores como tecnología, software y servicios empresariales, logrando un aumento significativo en la retención de clientes y un incremento en ingresos anuales.

Servicios

Puedo contribuir a tus metas comerciales y de desarrollo mediante una variedad de servicios especializados y orientados a resultado.

Cuentas Clave

Gestión estratégica de cuentas clave, me enfoco en maximizar el valor de cada cliente importante, fomentando relaciones sólidas y duraderas a largo plazo.

Soluciones

Desarrollo de soluciones a medida para satisfacer las necesidades de cada cliente, garantizando un enfoque estratégico y resultados efectivos.

Relaciones Comerciales

Ofrezco asesoramiento en relaciones comerciales, identificando oportunidades para establecer y fortalecer relaciones con los clientes.

Experiencia del Cliente

Analizo detalladamente la experiencia del cliente, identificando áreas de oportunidad para aumentar la satisfacción y lealtad del cliente, garantizando un servicio excepcional en todo momento.

Retención de Clientes

Desarrollo e implemento estrategias efectivas para retener clientes clave, reduciendo la rotación y maximizando la rentabilidad a largo plazo, asegurando la fidelidad del cliente y el éxito continuo del negocio.

Alianzas Estratégicas

Identifico y desarrollo relaciones con socios clave para agregar valor a tu cartera de clientes, ampliar las oportunidades de negocio y fortalecer tu posición en el mercado a través de Alianzas Estratégicas.

Proyectos

¡Trabajos Elaborados!

Expansión y Retención de Cuentas Estratégicas en Tecnología

Expansión y Retención de Cuentas Estratégicas en Tecnología

  • Sector: Tecnología
  • Cargo: Key Account Manager
Negociación y Cierre de Contratos de Alta Complejidad

Negociación y Cierre de Contratos de Alta Complejidad

  • Sector: Tecnología
  • Cargo: Key Account Manager
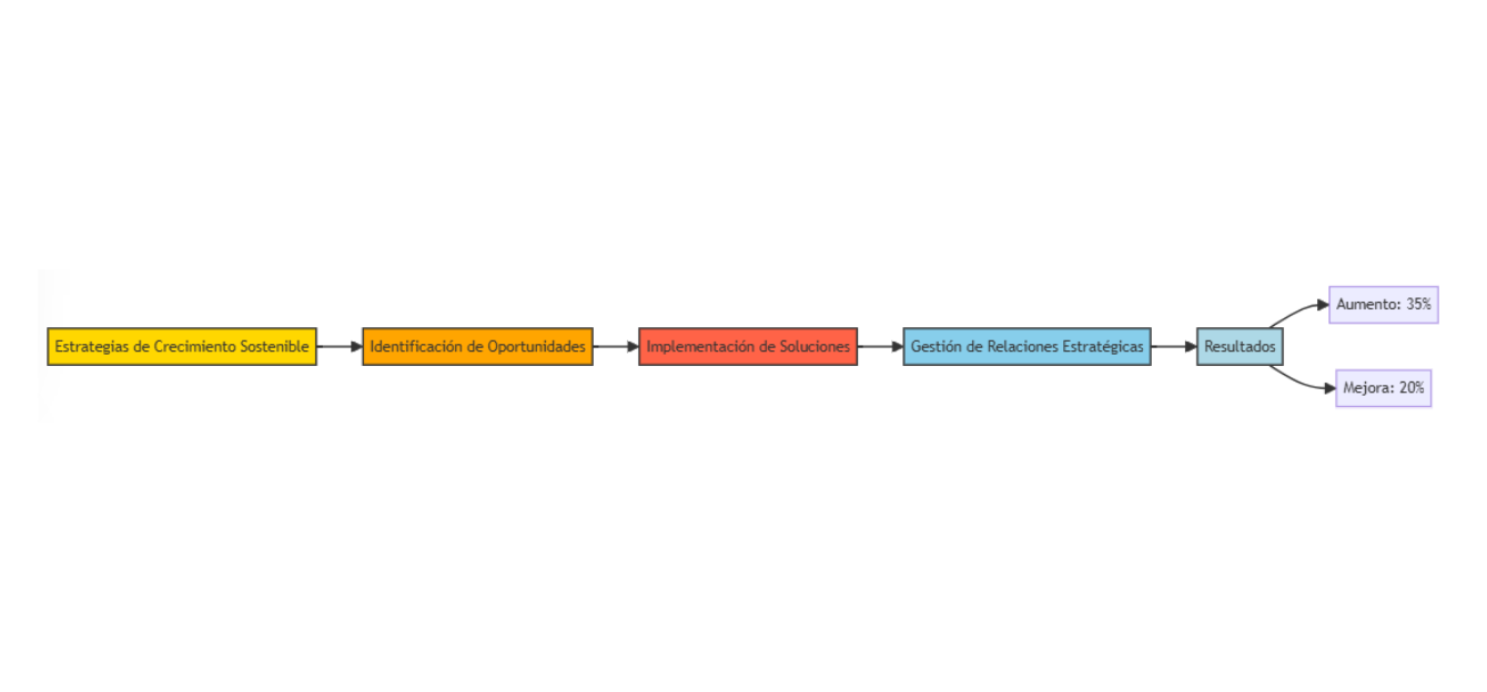
Planificación y Ejecución de Estrategias de Crecimiento Sostenible

Estrategias de Crecimiento Sostenible

  • Sector: E-commerce
  • Cargo: Key Account Manager
Gestión Proactiva de Problemas y Crisis

Gestión Proactiva de Problemas y Crisis

  • Sector: E-commerce
  • Cargo: Key Account Manager
Desarrollo de Partnerships Estratégicos

Desarrollo de Partnerships Estratégicos

  • Sector: Tecnología
  • Cargo: Key Account Manager
Gestión de Cuentas Estratégicas en Tecnología

Gestión de Cuentas Estratégicas en Tecnología

  • Sector: Desarrollo de Software, Ciberseguridad
  • Cargo: Key Account Manager
WhatsApp